Unit 1 is the foundation of Penology; understanding the shift from “punishing the body” to “managing the risk” is crucial.

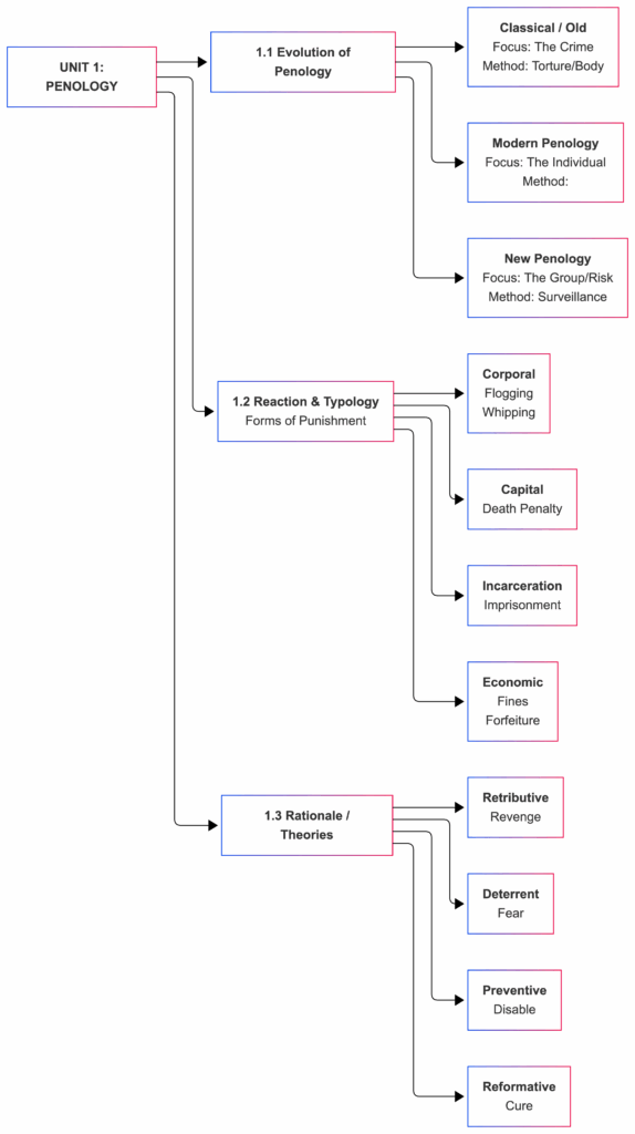
1.1. Evolution of Penology: Modern Penology and New Penology
Penology (from the Latin poena, meaning punishment) is the branch of criminology dealing with the philosophy and practice of punishing crime.
A. Evolution of Penology
Historically, punishment has evolved through three major phases:
- Ancient/Medieval Phase: Focus on retribution and torture. Punishment was public and brutal (e.g., flogging, mutilation, stoning) to satisfy the victim’s desire for revenge and the ruler’s authority. The body of the convict was the target.
- Classical/Neoclassical Phase (18th-19th Century): Influenced by thinkers like Cesare Beccaria and Jeremy Bentham. The focus shifted to deterrence. Punishment should be proportionate to the crime (“let the punishment fit the crime”) and just enough to outweigh the pleasure of the offense.
- Positivist Phase (Late 19th-20th Century): Focus shifted from the crime to the criminal. The goal became reformation and rehabilitation. Crime was seen as a sickness (social or psychological) that needed treatment, not just punishment.
B. Modern Penology vs. New Penology
| Feature | Modern Penology (Traditional/Old) | New Penology (Contemporary) |
| Focus | Focuses on the individual offender. | Focuses on groups and risk management. |
| Goal | Rehabilitation and diagnosis (treating the offender). | Incapacitation and surveillance (managing dangerous groups). |
| Key Question | “Why did this person commit a crime?” (Clinical) | “How likely is this group to re-offend?” (Actuarial) |
| Method | Individualized sentencing, parole, therapy. | Mandatory minimums, “Three Strikes” laws, mass incarceration. |
| Terminology | Guilt, diagnosis, treatment, recidivism. | Risk assessment, probability, statistical aggregates. |
| Theorists | Cesare Lombroso, David Garland (critic). | Malcolm Feeley and Jonathan Simon (coined the term). |
Key Concept: New Penology doesn’t try to “cure” crime; it tries to “manage” it like a business manages risk, often leading to warehousing prisoners rather than fixing them.
1.2. Reaction to Crime and Typologies of Punishment
Society reacts to crime in two ways: Punitive (punishment) and Non-Punitive (prevention/restoration).
Typologies (Forms) of Punishment
Throughout history, punishments have been categorized based on their nature:
- Corporeal Punishment: Inflicting physical pain on the body.
- Examples: Flogging, whipping, amputation, branding. (Largely abandoned in modern democracies).
- Capital Punishment: The death penalty.
- Examples: Hanging (India), lethal injection (USA), beheading.
- Financial/Pecuniary Punishment: Monetary fines or forfeiture of property.
- Modern Use: Traffic fines, compensation to victims, white-collar crime penalties.
- Incapacitation/Incarceration: Removing the offender from society.
- Examples: Imprisonment (Rigorous or Simple), Solitary Confinement.
- Social Punishment: Shaming or banishment.
- Examples: Excommunication, exile, public apology.
1.3. Rationale of Punishment (Theories)
This is the core of your unit. Why do we punish? There are four main theories:
A. Retributive Theory (“To Pay Back”)
- Core Idea: An eye for an eye, a tooth for a tooth (Lex Talionis).
- Philosophy: Punishment is a moral necessity. The offender deserves to suffer because they made the victim suffer. It restores the “moral balance” of society.
- Key Thinkers: Immanuel Kant (“Judicial punishment can never be administered merely as a means… but must always be awarded because he has committed a crime”).
- Criticism: It is essentially glorified revenge. It focuses only on the past, not on future improvement.
B. Deterrent Theory (“To Scare”)
- Core Idea: Punishment should be severe enough to stop people from committing crimes.
- Types:
- Specific Deterrence: Punishing the individual so they never do it again.
- General Deterrence: Punishing the individual publicly to scare society so others don’t do it.
- Philosophy: Utilitarianism (Jeremy Bentham). Humans are rational actors who avoid pain. If Pain of Punishment > Pleasure of Crime, they won’t commit it.
- Criticism: It assumes all criminals are rational (what about crimes of passion?). Excessive severity (like death for theft) is unjust.
C. Preventive Theory (“To Disable”)
- Core Idea: Promoting safety by physically preventing the offender from re-offending.
- Philosophy: “Not to avenge crime, but to prevent it.” If the criminal is in jail, dead, or exiled, they physically cannot harm society.
- Methods: Death penalty, life imprisonment, forfeiture of driving license, castration (for sexual offenders in some countries).
- Criticism: It can be dehumanizing. If you lock someone up forever just to “prevent” a future crime, you ignore their potential to change.
D. Reformative Theory (“To Cure”)
- Core Idea: Crime is a disease, and the criminal is a patient.
- Philosophy: The object of punishment should be to reform the criminal and reintegrate them into society. “Hate the crime, not the criminal” (Mahatma Gandhi).
- Methods: Education in prison, vocational training, parole, probation, counseling.
- Key Context: Dominant in juvenile justice and modern Indian law (e.g., Krishna Iyer J. jurisprudence).
- Criticism: It is often seen as “soft” on crime. Hardcore criminals/recidivists may abuse the system. It is expensive to implement effectively.
Summary Table for Quick Revision
| Theory | Focus | Goal | Famous Quote/Concept |
| Retributive | The Offense (Past) | Justice/Revenge | “An eye for an eye.” |
| Deterrent | The Society (Future) | Fear/Prevention | “Let the punishment fit the crime.” |
| Preventive | The Offender (Present) | Incapacitation | “Lock them up and throw away the key.” |
| Reformative | The Offender (Future) | Rehabilitation | “Crime is a disease; punishment is the cure.” |
